2024-03-28
研究成果 | 我国金融科技行业的发展路径:模式、问题及监管机制
文章选自《比较》第128辑 ,234-263页。作者陆瑶(清华大学经管学院金融系(长聘)教授、清华大学中国现代国有企业研究院执行委员会委员);李帮喜(清华大学社会科学学院经济学研究所(长聘)副教授、清华大学中国现代国有企业研究院副院长);施函青(清华大学经管学院金融系博士生)。
我国金融科技行业的发展路径:模式、问题及监管机制
1. 引言
随着第四次工业革命的迅猛推进,区块链、大数据、人工智能等新兴数字应用技术逐渐成熟,科技与金融的深度融合诞生出金融科技(FinTech),极大地改变了金融行业的运行机制。我国金融科技发展迅速,据中国信息通信研究院发布的《中国金融科技生态白皮书(2021)》,疫情常态化以来,2021年金融科技产业投融资规模预计达到520亿元,较去年快速增长130%,市场发展居于全球领先地位。《中华人民共和国国民经济和社会发展第十四个五年规划和2035年远景目标纲要》(以下简称《十四五规划》)明确要求“稳妥发展金融科技,加快金融机构数字化转型”。据此,中国人民银行编制了第二轮《金融科技发展规划(2022—2025年)》,以进一步推动金融科技迈入高质量发展的新阶段,从而更充分发挥金融科技的赋能作用,增强金融服务实体经济的能力和效率。
然而,在我国当前的“行业自律先行—政府监管跟上”的监管发展路径下,金融科技这一新型金融中介在高效发挥金融提供支付结算便利和资源配置功能的同时,也意味着数字风险与金融风险的结合:数字时代给企业经营带来了全新的网络安全风险、数字技术应用风险、信息基础设施风险和数据风险等数字风险,而传统的信用风险、市场风险、流动性风险等金融风险隐蔽性强,且一旦爆发具有扩散性和加速性的特点。这两类风险的叠加对金融科技企业的运营提出了更高要求,同时也给政府的金融监管带来新的巨大挑战。
本文在阐明金融科技定义的基础上,从经典的金融功能论、金融中介论的视角解释了金融科技的产生基础和发展逻辑,并围绕金融功能理论,介绍了当前我国金融科技企业的运作和盈利模式以及对社会带来的赋能作用。最后,通过深入剖析当前金融科技行业中存在的问题,有针对性地提出监管与引导发展的政策建议。
2. 金融科技的定义、理论基础与运作模式
2.1 金融科技的定义
随着以人工智能、大数据、云计算、物联网等技术为标志的新一轮科技革命逐渐兴起,信息技术与金融业务深度融合诞生出金融科技并得到快速发展和广泛应用。关于金融科技一词的定义,国际上目前尚无定论。2019年8月,我国央行发布了《金融科技(FinTech)发展规划(2019—2021年)》(下文简称《规划》),明确统一了我国对金融科技的定义,即“金融科技是指通过技术手段推动金融创新,形成对金融市场、机构及金融服务产生重大影响的业务模式、技术应用以及流程和产品”。该定义是作为全球金融治理牵头机构的金融稳定理事会在2016年3月发布的《金融科技的描述与分析框架报告》(FSB,2016)中给出的。《规划》选择了金融稳定理事会的界定,并强调该定义“目前已成为全球共识”,表明金融科技本质上属于金融领域而非科技领域,作为一种由技术驱动的金融创新,金融科技必然需要受到金融监管。
目前有大量金融企业引入新技术与自身的金融业务相结合,希望通过开展金融科技业务实现业务的提质增效,例如,包括国有银行在内的众多企业纷纷下设金融科技子公司。而这其中,市场份额占比最高、市场影响力最为深远的当属从事金融业务的民营网络平台企业。根据2021年4月29日人民银行、国家金融监管总局、证监会、外汇局等金融管理部门联合对部分从事金融业务的网络平台企业进行监管约谈的对象,当前我国核心的民营网络平台企业包括蚂蚁集团、腾讯金融、度小满金融、京东金融、字节跳动、美团金融、滴滴金融、陆金所、天星数科、360数科、新浪金融、苏宁金融、国美金融、携程金融在内的14家网络平台企业。这类金融科技企业作为金融科技概念的最早实践者,利用行业特点达到了稳定的市场垄断地位,放贷规模体量庞大,仅2017年放贷规模前十机构的放贷量占全国总放贷量的比例高达67%①,且积累了海量用户资源。
本文将上述14家核心的民营网络平台企业按照2020年的营业收入和净利润情况划分为两种类型:独角兽型金融科技企业和中小金融科技企业。图1展示了14家民营网络平台企业2020年的营业收入比较,可以看到京东金融的营业收入最为突出,蚂蚁集团和腾讯金融处于第二梯队,而从字节跳动开始,平台企业的营业收入出现了明显的拐点,余下平台企业就营业收入的体量而言差距不大。图2比较了平台企业在2020年的净利润情况,同样可以看到平台企业被分为三个梯队:蚂蚁集团和腾讯金融排在首位,京东金融和字节跳动紧随其后,而拐点从度小满金融开始。综合营业收入和净利润情况,本文将蚂蚁集团、腾讯金融、度小满金融、京东金融和字节跳动五家公司归为独角兽型的大平台企业,余下9家公司归为中小金融科技企业。相比于中小金融科技企业,大平台企业的市场份额和影响力更高、产品创新性更强,金融风险一旦出现,扩散速度更快、蔓延范围更广,应当成为当前的监管重点。


2.2 金融科技产生的理论基础
金融科技依托新兴技术快速崛起,其商业模式给银行等金融服务商带来极大冲击,并可能从根本上改变现有的金融中介形态(Demertzis等,2018)。然而,金融科技作为技术手段推动的金融创新,本质上属于金融的范畴,其从事的活动都是金融中介,发挥的功能也都是金融功能,产生基础和发展逻辑仍可以用经典的金融理论解释。
2.2.1 金融功能论
金融功能理论(financial functional perspective)重点研究金融为经济发展提供哪些功能。作为金融功能理论的代表人物,莱文(1997)认为金融通过提供五项功能促进经济增长,分别是分散风险、资源配置、促进公司治理、加强储蓄流动性、促进产品和服务交换。20世纪90年代中期,默顿和博迪(Merton and Bodie,2000)进一步指出,资源配置是最基础的金融功能。白钦先和谭庆华(2006)把金融功能划分为四个具有递进关系的层次:基础功能为提供支付结算便利、核心功能为资源配置、扩展功能为经济调节和风险规避、衍生功能为公司治理和风险交易等。陈龙(2014)从金融史的角度,提出金融的产生就是为商业服务,最重要的功能第一是支付,第二是信贷。总言之,当前学者们普遍认为金融功能主要包括提供支付结算、资源配置、分散风险、缓解信息不对称、促进公司治理等,其中最基础、最核心的功能是提供支付结算便利和资源配置。
默顿(1995)在金融创新螺旋(financial innovation spiral)理论中认为,金融体系的基本功能稳定,但金融机构的构成及形式是不断变化的,应该以金融体系需要发挥的功能为依据,寻求最好的组织机构。因此,在金融机构的竞争发展中,谁能更充分地发挥金融的功能,谁就能贏得市场。当前,金融科技的功能仍然主要是支付清算、资金融通、风险管理等,并未超越现有金融体系的范畴(张晓朴,2014),但金融科技借助新兴技术,在交易技术、交易渠道、交易方式和服务主体等方面进行了创新,大幅度提升了金融功能的服务效率,表1展示了金融科技在提供金融功能中对应的核心技术。就支付手段这一功能而言,在大数据、云计算、物联网、人工智能、分布式账本、5G通信等新一代信息技术日趋成熟的背景下,金融科技、支付科技领域创新步伐不断提速,智能终端、二维码技术、生物特征识别、移动通信等技术在支付领域的应用催生了移动支付、条码支付、刷脸支付等新一代支付方式的萌芽和普及,而采用分布式云架构的网联平台的平稳运行成为新一代支付基础设施的典型代表(《中国金融科技运行报告》,2021)。并且,基于区块链的分布式账簿的出现,使得金融科技逐渐由国内的零售支付转向跨境支付,并已出现商业原型(赵鹞,2016)。就提供投融资服务的资源配置功能而言,金融科技能够有效解决信息不对称和信用传导过程中的痛点,打破传统投融资机制的界限并能够提高风险管控能力,比如,网络借贷平台为传统银行服务范围之外的小微客户提供了更多投融资的机会、供应链金融的出现可以有效解决产业链上中小企业融资难等问题。就资产管理功能而言,金融科技平台为投资管理机构提供系统平台服务,加速推动行业数字化转型,投资产品的自动化与智能化能够最大限度地降低投资者操作成本,帮助投资者更加便捷地完成投资管理。

2.2.2 金融中介论
本斯顿(Benston,1976)认为交易成本、信息成本和不可分割性等市场摩擦是金融中介产生并存在的理由。(Boyd and Smith 1992)则认为,信息获取和交易监督上的比较优势是金融中介形成的重要原因。米什金(Mishkin 1995)和莱文(1997)同样认为,金融中介的存在有两个原因:一是有规模经济和专门技术,能降低资金融通的交易成本;二是有专业的信息处理能力,能缓解信息不对称及其引发的逆向选择和道德风险。金融科技代表的新型金融中介通过技术进步极大地改善了信息不对称,同时大幅降低了交易成本,这两个根本驱动力相互作用,不仅提升了金融系统的效率,同时增强了金融科技行业在金融体系中的竞争力。在缓解信息不对称方面,大数据管理技术被广泛应用于信用风险管理领域,包括元数据管理、数据集成、数据建模等核心功能,通过汇聚盘点数据和提升数据质量,增强数据的可用性和易用性,实现了海量数据的存储、处理、分析、管理、流通交易,进一步释放了数据资产的价值,在一定程度上解决了金融机构与客户信息不对称的问题。例如,目前市场上领先的大数据风控公司通过多维度的信息分析、过滤、交叉验证、汇总,可以形成一张全面的申请人数据画像,提高信贷市场审核决策的效率和有效性。在减少交易成本方面,金融科技改进现有金融机构业务模式,带来更高的效率提升,例如,金融科技信贷平台可以减少搜索成本和交易成本,实现更优的资本配置;智能合约可用于实现交易和业务流程自动化从而降低交易成本,据刘春航等(2017)的研究,在美国和欧洲市场,利用智能合约,抵押贷款借款人每笔贷款可能节省 480~960美元,银行可以通过降低按揭成本每年节省 30亿~110亿美元的成本;利用分布式账户技术用于跨境银行间支付,汇款 200 美元的交易费用为全球平均值的 7.4%;数字身份验证在信息安全和进一步降低交易成本方面带来了类似的潜在优势。
2.3 金融科技企业的运作和盈利模式
金融科技本质是通过技术手段推动金融创新。因此金融科技企业的产品和商业模式仍围绕着最基本的金融功能展开,即支付、理财、信贷三类基础金融业务(如图3)。此外,金融科技企业还会提供创新性的技术服务等其他业务。根据巴塞尔银行监管委员会的有关定义,这四类业务的商业模式如下:

2.3.1 支付业务
该项业务主要包括为个人客户提供的小额零售类支付(如移动钱包、点对点汇款和数字货币)以及为机构客户提供的大额批发类支付(如跨境支付和虚拟价值交换网络)。
在小额零售类支付方面,用户可选择电子钱包账户、借记卡、信用卡账户等类型资金,通过支付码/收钱码、网页支付、物联网智能POS机终端等方式进行交易。此外,金融科技企业往往通过开展多种其他业务增加用户粘性。例如,在提供小额零售支付的同时,内嵌包括出行、本地生活和便民服务等便民服务业务,通过为消费者提供日常生活的便利,提升用户活跃度,提高平台交易量。再例,内嵌众多理财小程序,作为技术底盘,支持其他金融业务的开展,包括简化了用户申购基金等产品的流程等。小额零售类支付盈利模式的核心在于其吸引的庞大用户流量转化为海量的数据生产要素,从而在诸多方面带来了极为可观的商业价值,包括将庞大的中心化流量对接自身的理财产品、酒店、餐饮商家,等等。
在大额批发类支付方面,金融科技的优势在于效率、价格、安全性等几方面。以跨境支付为例,首先,金融科技企业具备先进的交易处理和实时货币兑换算法,能够将传统上需要数日的跨境交易缩短为几秒钟。其次,金融科技去掉了跨境支付的中介环节,直接减少了中间银行费用和其他的一些隐藏费用,大大降低交易成本。第三,金融科技企业融合了去中心化、防篡改的区块链加密技术以及指纹或面部识别等生物认证技术,保障了跨境支付的安全性。实践中,金融科技企业通过提供数字钱包、点对点转账等方式,实现无缝跨境支付服务。
2.3.2 理财业务
该项业务在我国的实践中主要表现为两种形式:一种是金融科技平台企业与证券、保险、信托、基金等金融机构合作,利用平台的获客优势,并结合人工智能识别等技术,在金融机构与庞大的消费者群体进实现更为精准的匹配。另一种是传统的金融机构引入大数据、人工智能等新技术,实现智能资产管理,也称为智能投顾。同时,通过客户画像智能识别系统,降低投资门槛,为用户提供智能化、个性化的资产配置方案,弥补了中低收入群体投资顾问服务的市场空白。在实践中,金融科技企业往往与国内众多的公募基金管理公司、保险公司、银行以及证券公司等资产管理公司合作,这些合作公司在金融科技企业平台上为用户提供投资门槛相对较低的多种金融产品。此外,金融科技企业将智能决策产品筛选、投资者适当性管理等理财科技应用到自身的海量用户资源中,基于客户的风险偏好实现理财产品和用户的智能有效匹配。
理财业务的盈利模式可总结为:公司为资产管理机构提供高效且更高性价比的获客渠道,从而降低资管机构的获客成本且通过向广大消费者提供简单个性化、低投资门槛的理财方式维持了用户粘性。资管机构基于公司平台促成的资产管理规模,向金融科技企业支付技术服务费。因此,从本质上看,金融科技企业相当于中介机构,通过人工智能等新技术,将资管公司与自身的客户数据资源实现了有效精准连接,达成了金融的资源再配置功能。
2.3.3 信贷业务
该项业务主要面向传统金融服务覆盖不足的个人和小微企业等的融资需求,通过金融科技企业平台,实现融资方与资金供给方的匹配,以债权或股权形式募集小额资金。金融科技企业作为撮合交易的中介平台,运用大数据风控技术和数据处理等方法,进行个人信用的审核、借贷需求和投资需求之间的匹配,并确定借贷者的风险等级,从源头控制借贷风险。其盈利模式为:金融科技企业与政策性银行、大型商业银行、股份制商业银行、城商行和农商行、外资银行,以及信托公司等金融机构合作,通过金融科技平台实现客户的贷款需求与金融机构的信贷决策和贷款发放相连接。金融机构基于促成的信贷规模,向金融科技企业支付技术服务费。在此过程中,金融科技企业不是利用自身的资产负债表开展业务或者提供担保,而是由金融机构独立进行信贷决策并承担风险。
2.3.4 创新技术服务业务
该项业务发挥了金融科技企业的技术优势,主要是向客户提供各类技术支持,既包括客户身份认证、多维数据归集处理等跨行业通用的基础技术支持,也包括分布式账户、大数据、云计算等技术基础设施支持(李文红和蒋则沈,2017)。区块链服务平台(Blockchain as a Service)是目前较为成熟的创新技术服务业务,该服务主要支持区块链上的各类应用以及增值服务。目前已在供应链金融、慈善捐赠和商品溯源等场景进行了区块链商业化应用。这项服务的盈利点包括低综合成本和高灵活性等方面:一是区块链服务平台能够解决目前企业面临的区块链人才稀缺的困境,通过直接提供底层基础设施技术,便利客户企业开展业务层面的继续开发;二是该服务可根据客户需求进行定制并快速部署,在提供标准服务的基础上,增加了服务的灵活性。
在上述四类业务中,前三类业务的金融属性较强,得到了监管部门的高度重视,而第四类业务的技术属性较强,目前尚未成为监管部门的重点。
3. 我国金融科技行业发展现状
3.1 当前我国金融科技行业的发展概况
近年来,受益于电子商务的长期繁荣、互联网的普及等因素,我国金融科技行业迅猛发展,在市场、底层技术和应用场景发展等方面都取得了突破性成就。包括第三方支付异军突起,颠覆传统支付行业的发展格局;余额宝等大型金融服务流量平台利用网络获客优势,将各类金融产品转到线上销售,改变了传统金融产品线下销售模式;金融智能化推动了新业态的发展,出现了个人征信、小微贷、联合贷款、供应链金融等新型金融业务,不一而足。我国已全面进入以大数据征信、智能投顾、供应链金融等为代表的金融科技3.0时代(巴曙松和白海峰,2016),基本解决安全、风险、成本、信用、效率等一系列基础问题,并且正在朝着以数据为基础的机器认知4.0时代迈进(朱民,2021)②。
3.1.1 我国金融科技的发展情况
我国金融科技市场在经历了早期的快速扩张后,目前已进入重视高质量发展、关注优化结构运行的较为稳定发展的新阶段。图4显示了风投、私募等机构在金融科技领域的投资交易规模在2018年达到顶峰后,至今一直呈现下滑趋势。投资由升转降,一方面反映了我国金融科技市场日益成熟,形成了由少数大型企业主导的市场格局,另一方面体现出我国政府收紧金融科技行业监管政策、重整金融科技市场秩序的决心。就地区发展而言,北京、上海、深圳、杭州等城市金融科技发展位居国内前列,依然发挥着引领示范作用,各地区都出台了有关举措支持金融科技的向好发展(表2)。


就金融科技企业的经营情况而言,,根据《中国金融科技和数字普惠金融发展报告》统计数据显示,近年来我国金融科技企业的营收规模稳步增长,2020年底营收规模达到2万亿元,反映了行业的良好发展态势。另外,有大量金融科技上市企业的数量快速增加,截至2020年上半年,共有118家③金融科技企业在沪深两市实现了IPO。
3.1.2 我国金融科技的底层技术发展情况
金融科技行业的底层技术包括人工智能、大数据、云计算、区块链、移动互联和物联以及安全技术等方面。随着金融科技行业的稳步发展,其底层技术的适用范围也在不断扩大,技术与金融的融合更加深入,金融科技的整体生态正在逐步完善。例如,2021年中国人工智能核心产业规模超过1800亿元、带动相关产业规模超7 400亿元,预计至2025年核心产业规模将超过4500亿元、带动相关产业规模将突破16 000亿元。④在产业链运行中,上游芯片产业发展加速变革,中游服务器领域将迎来爆发式增长,下游云生态系统建设加速发展,金融云高速发展。又例如,物联网方面,我国物联网市场规模不断扩大,从2013年的4 896.5亿元增加至2021年的1.85万亿元,十三五期间物联网总体产业规模保持20%的年均增长率。⑤我国的物联网产业链已经形成包括芯片、元器件、设备、软件、系统集成、运营、应用服务在内的较为完整的物联网产业链,各关键环节的发展也取得重大进展。就金融科技行业底层技术的区域发展比较来看,目前我国金融科技发展为“东高西低”的基本结构,东部地区处于发展前列,尤其是北京、广东、上海、浙江、江苏等地,中西部地区也有一定发展,主要集中于重庆、四川等地区。
3.1.3 我国金融科技的应用场景发展情况
目前我国金融科技在智能投顾、供应链金融、消费金融和第三方支付等场景中得到了广泛应用。例如,生物识别技术中的动态人脸识别技术广泛应用于支付领域,通过捕捉人体的动态特征大幅度提高了支付过程中的安全性能。图5显示我国第三方支付市场规模持续增长。这其中,移动支付成为支付业务的主要增长点,2022年全年非银行支付机构的移动支付业务规模为10 046.84亿笔,交易总量为348.06万亿元。⑥再如,大数据和人工智能技术通过精准构建客户画像、建立智能风控体系和优化全流程服务等方式,赋能消费金融领域快速发展。目前我国消费金融行业参与主体多元化,包括持牌金融机构(商业银行、信托公司、消费金融公司、小额贷款公司、保险公司、融资担保公司等)和非持牌的金融机构(网络信息中介平台、不具牌照的互联网平台、助贷机构等)。

3.2 金融科技行业发展对社会的赋能作用
金融科技的广泛应用,不仅提升了金融行业的服务效率和防控金融风险的能力,并且在解决“三农”问题、帮扶脱贫和助力小微企业融资等普惠金融方面发挥重要作用,实现了社会福利的提升。
3.2.1 为推动金融转型升级提供驱动力
根据金融中介理论和交易成本理论,金融中介产生的重要原因之一为交易成本等市场摩擦的存在。而金融科技借助机器学习、数据挖掘、智能合约等现金技术,能够大大简化供需双方交易环节,降低资金融通的边际成本,开辟触达客户的全新途径。这种交易成本的节约使得金融机构在盈利模式、业务形态、资产负债、信贷关系、渠道拓展等方面持续优化,不断增强核心竞争力。在这种情况下,金融科技能充分发挥金融和资本市场配置资本的能力,通过有效融资,帮助金融促进区域经济增长。这也反映了金融功能理论框架的核心,即金融科技将增强金融部门为实体经济服务的能力。
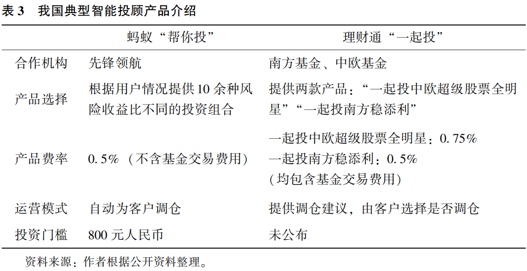
部分金融科技企业依托人工智能和大数据技术为客户打造定制化、差异化和专业化的智能投资顾问服务。我国目前智能投顾领域发展迅速,已形成三种较为成熟的类型,包括:全球配置型,将国内投资者的资金投资到海外ETF上(以创业平台弥财为例);证券投资型,包含智能选股服务(以百度股市通为例)和智能交易服务(以胜算在握APP为例);理财超市型,通过对用户进行风险评测从而提供最优投资组合建议。在智能投顾领域,蚂蚁和腾讯是首批获得公募投顾牌照的金融科技企业,其典型产品分别如表3所示。金融科技企业还引入云计算技术,充分利用云基础设施的弹性,解决了快速迭代和交易量高峰值等海量计算要求,撬动业务流程优化和服务效率的提升,改善客户体验。

3.2.2 为防范化解金融风险提供技术支撑
金融风险一直是学术界、业界和政策界共同关心的重要话题。根据明斯基的金融不稳定(Financial Instability)理论,金融系统本身也是不稳定的,经济的周期会带来金融的周期波动,从而造成金融危机。因此,如何准确识别并管理金融风险是金融领域,乃至整个社会发展的核心。随着经济的不断发展,风险种类日趋多样化、复杂化,传统的现场调查、人工审批等风险管理方式很难适应业务高速发展对风险管理提出的实时性和前瞻性等要求。在数据爆发式增长的背景下,金融科技企业运用人工智能、大数据等技术建立金融风险管控模型,在风险识别、评估、应对和监督过程中实现业务全流程的数字化风险管理,可帮助有效甄别高风险交易和异常交易,通过风险早识别、早预警、早处置,提升金融风险防控能力。
相比于传统风险管理,数字化风险管理具有全面性、前瞻性、时效性、精准性、高效性、客观性等特点和优势。大数据的数据挖掘和分析技术,解决了传统风险管理中数据“求多求全”无法兼得的困境,通过研究企业海量数据背后潜藏的关联、提升风险控制模型的可信度,实现快速甄别企业各业务线条中潜藏的风险,做到全流程覆盖业务风险。同时,云技术支持下的大数据财务风险预警体系可以做到7×24小时全天候实时、动态风险监控,减少风险管理缺位或滞后的可能性。智能风险控制系统还可以避免人工决策的主观性,通过重新设计量化规则、标准流程等风控决策机制,提升风险管理的客观性。
3.2.3 为促进普惠金融发展创造新途径
与普惠金融相关的两个重要金融学理论便是金融排斥(Financial Exclusion)理论和金融包容性(Financial Inclusion)理论。金融排斥理论是指在金融体系中,存在一部分人缺少恰当的渠道或足够的能力获得金融服务的,且这一过程具有自我强化的特征。有学者(Kempson and Whyley,1999)提出了衡量金融排斥的六个维度指标,包括“地理排斥、评估排斥、条件排斥、价格排斥、营销排斥和自我排斥”。例如,处于偏远地区的人口更难接触到金融机构,较为贫困或资质较差的人口往往被银行等主流金融机构排斥在外。与此相对,金融包容性理论强调金融在促进经济发展的过程中,应注重机会平等,实现公平与效率的权衡统一,促进社会可持续发展。普惠金融即是金融包容性理论的延伸。根据我国政府在2016年给出的定义,“普惠金融是指立足机会平等要求和商业可持续原则,以可负担的成本为有金融服务需求的社会各阶层和群体提供适当、有效的金融服务。”
金融科技的应用不断缩小数字鸿沟,有效解决了普惠金融面临的痛点问题:通过消费、社交等多元化的大数据,勾勒“信用白户”的精准画像,降低了长尾客户的信息不对称程度;借助人工智能优化风险控制模型、大数据识别用户信用以及区块链分布式存储和加密等技术,实现对风险的精准定价,提高普惠金融的风险管理能力;通过搭建智能无人网点、虚拟柜员机等服务平台节约前台运营成本,通过对潜在用户精准获客与营销等缩短业务时间,通过贷后智能跟踪和违约预警等减少贷后损失,从而全方位降低综合成本;通过场景分析洞察客户的金融需求,提供定制化服务,优化用户体验。金融科技的广泛应用成为推动数字普惠金融发展的重要推动力,根据北京大学数字金融研究中心统计,从2011—2020年,我国的数字普惠金融业务实现了跨越式发展,2011年各省数字普惠金融指数的中位值仅为33.6,此后一路稳增,至2020年已达到334.8的历史高位。
4. 我国金融科技行业发展过程中存在的问题
由于监管政策和社会思想引导滞后于技术和商业模式的发展、数据资源管理制度不健全、行业建设水平有待提高等,金融科技大幅提升金融服务范围与效率的同时,行业内部产生了一些问题,影响了我国金融体系健康发展,甚至导致金融风险积聚,对社会经济的安全稳定带来胁,需要予以高度关注。
4.1 监管套利、混业经营等给金融安全带来了隐患
金融科技企业通过创新业务模式,规避现有金融监管框架,在监管空白区,利用金融杠杠,进行高风险交易,带来风险隐患。金融杠杆是指利用借入的低成本资金放大自有资金的投资规模,在市场上行时,杠杠会放大投资收益,在市场下行时,则会放大投资风险,从而加剧市场的波动。目前,金融科技企业的高额信贷规模中,往往只有少数比例的自有资金,绝大多数资金来自合作银行和发行ABS(资产证券化)。而合作银行很多是刚成立不久的小银行,或者是地方银行,为了抢单,开出比正规银行利息高得多的条件,吸引了众多用户存款。但同时也让大部分人忽略了产品背后的众多小银行大军,他们或根本消化不了大量的资金,或随时就有倒闭的风险。就发行ABS而言,金融科技企业在市场发行ABS进行表外融资,跳出了传统小贷公司4倍杠杆的限制。甚至有部分企业借助了证监会没有对ABS的贷款资产循环次数的规定进行监管套利,把资本金通过拆借融资形成了大额的网上小额贷款,又利用金融工具循环发放贷款,形成上百倍的高杠杆。而金融科技企业这些极高杠杆的资产,由于没有抵质押物和第三方担保,一旦发生违约,风险将迅速大范围蔓延。
一些金融科技企业跨界混业经营,涉足各类金融和科技领域,开展非金融、类金融业务,并且业务之间边界模糊、不设有效防火墙,经营风险具有复杂性和外溢性,通过网络效应极易形成系统性风险。系统性风险(Systemic Risk)是指无法被分散掉的风险,一旦发生将对整个经济金融体系造成巨大危害。根据明斯基,系统性风险产生于金融体系的内在脆弱性,其重要来源包括金融自由化加重了金融机构内部风险的传递与积累。在资本逐利的天性下,金融产品的复杂性逐渐增加,极高的杠杆率带来资产泡沫化与资金空转,混业经营和资产期限错配进一步加剧风险的积累。而经济活动以信用为核心展开,一旦交易环节的某一点出现问题,极有可能带来整个体系的崩溃,“羊群效应”、“动物精神”等的影响将极大加速这种崩溃的发生。表4展示了四家独角兽型的平台企业的业务分布,可以看到头部平台企业都拥有微贷、理财、保险、征信、科技服务等诸多业务,扮演着“类银行”角色,存在高度混业经营风险。部分金融科技企业的金融机构合作伙伴包括上百家银行、资管和保险公司,使金融活动跨行业、跨市场的特点愈发明显。若其下属的某一项业务出现风险,这导致风险在不同机构之间的传递更加容易,甚至在机构间引发连锁效应,导致风险衡量和控制失灵,更容易引发系统性金融危机。

4.2 数据泄露、数据滥用等对数据安全造成威胁
根据信息不对称理论,金融市场中存在的信息不对称导致金融机构作为信息优势方更容易操纵市场,带来市场运行和资金供应的效率降低。目前金融科技公司即存在过度收集并滥用客户信息、客户信息数据管理松懈等问题。虽然更多的数据有助于金融科技公司改善其模型,提升金融服务效率,但过度的数据挖掘,也可能侵犯客户的隐私,并且在实践过程中,数据保管不当遭受网络攻击、企业主动出卖客户数据等情况屡见不鲜。值得注意的是,除金融科技公司之外,市场上崛起了众多专门从互联网上采集数据并销售的大数据风控公司,他们成为当下极为重要的数据泄露源。这些大数据风险控制公司利用爬虫技术采集互联网上的相关数据,然后清洗加工,出售给银行等客户,用于做金融科技助贷等贷款人的信息评定。然而,被爬虫技术采集的很多数据是个人数据,其获取时并未获得被收集者的认可或者同意,侵犯了消费者的隐私权。更有部分大数据公司的商业模式,更加简单粗暴,从黑市采买数据后,简单打包,直接销售给客户,形成了所谓的“国民信息三件套”、“四件套”、“八件套”等违法数据交易。
4.3 金融科技行业发展不平衡不充分导致业内生态格局存在扭曲
金融科技行业内的生态格局目前存在两方面的问题,一方面,各类市场主体在科技能力、创新动力、体制机制等方面相对失衡。国营金融机构经营稳健,但新兴技术运用相对落后。民营金融科技企业机制灵活、抢占优势地位,但粗放发展合规合法方面有所欠缺。更为突出的另一方面是,金融科技通过数据驱动提供服务,服务的效率又取决于创新能力和技术水平,因此对技术和数据的垄断可能形成新的行业壁垒,造成“赢者通吃”局面,干扰正常市场秩序。部分金融科技企业通过购物、交易、物流等数据积累在行业中形成垄断优势,进而通过抬高价格等手段侵害客户权益。
就数据而言,金融科技机构通过应用场景形成数据积累,这些数据又通过算法对应用场景形成正向反馈,并进一步优化算法和模型,从而丰富应用场景,形成更多的数据。这种新的商业模式决定了头部企业凭借自身不断丰富的大数据优势,会逐渐形成垄断地位,而众多缺少应用场景、没有数据沉淀能力的企业则会逐渐丧失竞争优势。如在 P2P 领域,只有蚂蚁金服、京东金融等少数头部公司具有来自应用场景的数据支持,众多没有应用场景的企业因缺少数据而难以为继,最终出现平台倒闭、跑路甚至欺诈等现象。
就技术而言,技术垄断还可能加大贫富差距,虽然金融科技在缩小贫富差距方面被寄予厚望,但由于在技术上有较高的壁垒,因此会导致旧产业的衰败及科技新贵群体的出现,显然这会引起收入不均。数字化、网络化、区块链等前沿技术,天然地倾向于高素质劳动者,更容易产生 “赢者通吃”的局面。如比特币10 年10万倍的涨幅更多的是让早期懂得区块链技术的群体获得收益,普通人认识并开始参与比特币或其他虚拟货币的交易时,已经蕴含了巨大的风险。
4.4 过度诱导金融消费容易诱发社会不稳定因素
根据行为金融理论,金融市场中的个体在做决策时,往往会受到认知偏差和心理偏差等影响做出非理性行为。部分金融科技企业通过场景诱导和过度授信等方式,诱导年轻人和低收入消费者非理性消费,侵蚀了适度负债、合理消费的金融价值观。并且平台企业消费贷利息极高,部分平台消费贷平均年化利率是15%,⑦接近最高法院对民间借贷最高年化利率15.4%的红线。同时,平台也存在场景诱导的现象,例如利率以看似较低的日利率形式披露,没有按规定折算为年化形式,而实际上年化利率极高。在一些购物平台中,平台企业消费贷常常被设为默认选择,客户容易被剥夺其他付款方式选择权并“被贷款”。此外,部分平台企业通过APP客户端强制获取客户通讯录等信息,若客户违约,催收公司往往向通讯录中的相关联系人催收,损害当事人权益。
另外,金融科技企业不断拓展中小微客户群体,过度满足客户借贷需求,导致服务对象违约风险提高,也就是金融科技企业在发展过程中,存在业务规模扩大与业务对象质量下降之间的权衡关系。以蚂蚁集团为例,其在新冠疫情期间的消费信贷逾期率上升了近100%,显著超出商业银行的同期信用卡逾期率。⑧信贷违约可能会引发大量中小微客户交易纠纷,对社会稳定造成威胁。
5. 我国金融科技行业的监管建议
面对金融科技行业存在的上述问题与风险,应当增强强政策的预判性和针对性,应当进一步完善监管体系,化解问题,防范风险。
5.1 通过国际比较,借鉴其他国家行之有效的政策
近年来美国和欧洲等国金融科技发展迅速,诞生了诸多高创新性的独角兽企业。根据2021年10月5日,CB Insights发布的全球Fintech初创企业250强排名,美国和英国分别以160家和25家的优势位居全球前两名,我国有4家上榜。虽然美国的平台企业也存在一些共性问题,比如最大的网络借贷平台Lending Club违规篡改贷款数据并出售遭到投资者集体诉讼、价值最高的独角兽Chime公司多次出现服务中断技术故障问题等等,但总体来看,其金融科技行业的蓬勃发展离不开及时有效的监管政策的支持,我们仍可以从国家间的比较分析中,得到一些启示。
5.1.1 世界各国金融科技监管模式分类
美国的功能性监管。功能性监管,又称限制性监管,是指按照“实质重于形式”的原则,根据业务本质匹配相应的监管当局,即无论金融科技的外在形态如何,只要具备金融业务的属性,就应受到金融监管,并且不同的金融业务功能对应不同的金融监管部门。这种监管模式要求国家本身具有相对成熟完备的金融监管体系。
美国作为金融强国与科技强国,科创企业具有较高的创新性与活力,当前主流的金融科技商业模式大都发源美国。与之对应的是,美国的金融科技监管也走在全球前列,采取较为严格的功能性监管模式。美国这一监管模式的基本特征如下:一是不同监管部门对金融科技企业的不同金融业务分别监管。例如,美国消费者金融保护局主要负责金融科技借贷中的消费者投诉问题,美国证监会主要管辖涉及资产证券化的金融科技业务,美国货币监管当局主要负责金融科技中的第三方支付业务,等等。二是监管部门制定了较为完备的法律法规能够对各自的监管范畴进行精细化监管,并且法律法规具有高度灵活性,从而更好地保障消费者的权益。目前的金融科技法规包括《金融科技企业申请评估章程》、《美国金融科技框架》、《金融科技白皮书》等等。三是建立包含金融监管部门以及行业自律组织等在内的多层次金融监管框架。当前,美国的监管体系既包括美国证券交易委员会、消费者金融保护局、货币监理署等政府监管部门,还将一些自律组织纳入其中,充分调动各方的监管积极性,例如,国际区块链技术联盟R3CEV等。四是美国将自身的高水平金融科技应用于监管体系,形成较为完备的金融科技监管技术,实现风险的早预警、 早发现。美国的监管部门以及各自负责的业务范围和相应的法律法规, 如表 5 所示。

英国的适度监管。适度监管是指重视金融监管与金融创新的权衡关系,在对金融科技进行监管的同时,保护并促进金融科技的创新业务,既要防止过度金融创新引发系统性风险,又要尽可能为金融科技发展提供包容性环境。
英国是采取适度监管的典型国家。英国目前实行“双峰式监管”,即金融行为监管局(FCA)和审慎监管局 (PRA)是监管体系的核心。其中,金融行为监管局负责包括银行、证券、保险等金融机构、部分金融服务公司以及金融科技行业的行为监管,其监管理念的核心是重视创新与风险的平衡关系,最终实现适度集中监管。在实践中,金融行为监管局为了保证金融科技企业的创新性与活力,实施了诸多创新性的监管政策(见表6)。

在上述政策中,监管沙盒是极具代表性的政策。监管沙盒的最大特点是将监管部门的角色由被动型监管转化为主动型监管,在坚持不发生系统性风险的底线条件下,对金融科技企业采取包容性监管。监管沙盒内包含关于企业运营和消费者反馈等大量的市场信息和消费者信息,通过金融科技企业在沙盒内对创新产品开展实验,这一方面有助于监管部门前瞻性预测创新业务的潜在风险,另一方面也有助于企业根据试点情况改善自身产品模式。
中国的适应性监管。适应性监管是指“金融科技创新业务现行,金融监管跟随”的监管模式,典型特征为监管部门的监管政策滞后于金融科技企业的发展。这类监管模式给予了金融科技企业较大的创新自主权,在促进金融创新的同时也对后续如何有效金融监管带来了较大挑战。
我国在金融科技发展的早期秉承包容创新的理念,其监管发展进程可以概括为如下阶段(表7)。首先,在信息安全监管阶段,金融科技刚处于起步时期,这一阶段的监管内容仍为传统的金融产业发展过程中的信息安全,监管重点仍放在商业银行等重要传统金融机构上。其次,风险警示阶段对应金融科技的发展时期,此时金融科技带来的主要是便利性和创新性等正面影响为主,金融部门对金融科技业务的监管力度较低。第三,合规监管阶段,金融科技已处于较为繁荣时期,且出现了上文提及的种种问题,潜在风险较大,此时,监管力度逐渐由温和型监管转变为严格的合规监管,且监管对象不仅包含金融科技企业本身,还包括了从事金融科技业务的非金融机构等。

5.1.2 金融科技发展前列国家的监管实践经验
及早建立完善的监管体系。美国和英国等国家在金融科技企业发展的初期就建立起一个相对完善的监管体系,划清了企业经营的红线并制定了严格的惩罚机制,让金融科技企业从早期发展便在红线之内合规经营,表8以网络借贷平台为例,总结了英美国家的监管政策。而我国监管部门早期秉承包容创新的理念,不对金融科技创新进行监管,使得诸多跨监管部门的创新产品处于监管空白区,产生了监管套利等乱象。

比较而言,英美的及早强监管做法一方面能够起到清洗市场、提高金融科技企业透明度的作用,但也过早地束缚了金融科技企业的手脚,对创新发展不利。因此,我国一方面要加快监管步伐,另一方面也要为金融科技企业的创新发展提供良好环境。对此,从监管体系角度建议我国的监管机构在金融科技企业成长过程中,应提高重视并及早介入,为行业立下规范:及早打通包含各级监管部门和行业自律协会在内的多元化监管体系;提高金融科技行业高准入门槛;制定严格的惩罚机制等。
构建便利金融科技企业创新发展的机制与政策。在金融科技发展前列的国家,监管部门大都设立旨在为金融科技发展提供便利服务的部门。以美国为例,2016 年 3 月,美国货币监理署设立创新办公室,该办公室定期邀请行业参与者并举办与金融科技相关的会议,作为联络中心,实现监管部门与企业的定期信息交换。2018年10月,美国证券交易委员会创建的创新和金融技术战略中心,目的是在技术发展和产品创新等领域提供金融科技企业与委员会深入交流的平台。除美国之外,其他很多国家也设有类似的机构。例如,2016 年 10 月,加拿大证券管理委员会成立LaunchPad中心,定位于为金融科技发展早期的企业提供在证券业务方面的指导工作。2019年1月,欧盟创建的“欧洲创新促进者论坛”定位在向金融科技企业定期提供及时、完备的最新金融监管政策汇总,确保监管部门与企业间的信息传达。
此外,监管沙盒也是重要的促进金融科技发展的政策,在授权区内实现对新产品和新服务的测试工作,帮助企业和监管部门及早实现对风险的预警和防范(胡滨和杨涵,2019;黄子龙和和军,2020)。在英国首创监管沙盒模式之后,很多发达国家及时引入并实现了沙盒模式的本土化、特色化,目前已形成较为完备和成熟的策略。例如,新加坡的监管沙盒制度侧重于政策而不是技术,即重点在于提供宽松的监管环境,为金融科技企业提供便利。澳大利亚的监管沙盒制度的特色在于测试期内豁免牌照要求,允许金融科技企业在没有金融业务牌照的情况下,在沙盒内进行测试,且测试时间可以高达1年。
发挥行业协会等组织的作用,构建多层次监管体系。部分国家充分调动了行业协会等自律组织在监管和引导金融科技发展中的积极作用,实现了监管部门的正式监管与行业组织的非正式监管相结合的监管体系。很多国家的自律组织以科技协会的形式呈现。例如,日本科技协会包含了日本国内绝大部分的金融科技企业,旨在加强企业之间的信息交流,共同促进领域创新。澳大利亚监管科技协会重视监管科技的应用,以及监管部门与被监管企业之间的沟通。新加坡金融科技协会与新加坡金融管理局密切合作,通过提供数据可视化等先进技术,帮助金融管理局解决证券监管中的问题。
重视监管部门与其他国家的监管部门合作。国内监管部门与其他国家监管部门的合作不仅有助于学习和借鉴其他国家的监管经验,而且为本国金融科技企业提供相对宽松的国外发展环境,便于企业的国际化创新发展。新加坡金融管理局成立了国际技术咨询小组,该小组成员包括世界各大顶级金融科技机构的领袖以及金融与创新技术领域的重要学者等,以此为新加坡金融科技的国际发展提供国际化的政策建议。澳大利亚证券投资委员会与卢森堡金融监管部门实现合作,旨在加强金融科技监管政策方面的信息共享。加拿大证券管理委员会在监管沙盒方面实现了国际化合作,与英国金融行为监管局和新加坡金融管理局等部门共同加强沙盒技术的经验交流。
5.2 建立符合金融科技行业发展规律的监管体系
5.2.1 监管体系总体框架
当前,我国对金融科技的监管政策采用了“实质重于形式”原则,即将金融科技中的金融属性业务完全按照金融监管模式进行。而我国的金融监管体系为功能性监管,各类金融业务根据自身业务类型对应不同的监管。因此,我国现行的金融科技监管模式主要表现为功能性监管。功能性监管的优势在于通过清晰的权责划分,提高了监管效率,且避免了监管真空和重复监管现象的发生。因此,在未来的我国金融科技监管框架中,功能性监管应仍处于重要地位。此外,根据我国实际情况以及结合国外先进经验,审慎监管和行为监管也十分有必要纳入我国的监管框架。审慎监管是巴塞尔协议的核心原则,即追求金融稳定和金融机构的稳健发展,在各国的金融实践中取得良好效果。审慎监管方式将实现金融科技企业从初期到成熟的全阶段风险监管,对促进金融稳定具有重要意义。行为监管是指重视金融科技的伦理治理,包括促进市场的公平竞争、重视消费者权益保护等内容。上述内容将共同构成“三位一体”协同式金融科技监管框架(见图6)。其中,三位一体是指包含功能监管、审慎监管和行为监管三种监管模式。协同式是指监管主体包括政府部门、行业协会、社会以及金融科技企业自身的共同作用。这一监管框架的具体构成如下。

功能监管。功能监管的重点在于实现高效的监管,这依赖清晰的权责划分和部门间的相互沟通配合。参考我国当前的实践经验和国外理念,各部门的责任归属应为:国务院金融委负责对下属部门的沟通协调工作,国家金融监管总局和证监会分别负责银行和保险业务以及证券业务,人民银行负责边界模糊的业务以及对大数据、人工智能、区块链业务的法律法规制定工作。此外,人民银行应该积极完善我国目前的监管沙盒建设,完善新业务进入监管沙盒的申报-试运行-风险评估-出盒机制,扩大沙盒纳入的企业范围和业务范围,增加除风险外的技术、人才等更多沙盒评估视角。值得注意的是,“一委一行两会”的监管体系不仅应在横向上应发挥好各监管部门的独立职能,更应注意在纵向上加强各地区、各部门监管机构的协同配合,强化金融稳定委员会在各监管部门中的协调职能,从而打破空间与职能上的局限,解决金融科技企业利用技术优势横跨多监管部门导致的监管空白。
行为监管。行为监管重视金融科技的治理问题,要求对金融科技企业开展业务过程中的违反市场秩序和消费者保护等行为采取惩处措施,这对促进市场公平竞争、提高市场透明度和消费者权益保护具有重要意义。借鉴国外先进经验,行为监管可以包括诸多主体。一是行业自律组织。行业自律组织天然地对金融科技企业和市场状况更为熟悉,能够大幅减少与企业沟通的成本。我国可以设立金融科技协会等相关组织,并加强它们同现有证券业协会等其他组织的交流沟通,实现行业内部的约束规范。二是社会监督。社会监督要求借助人民群众的力量以及发达的信息传输媒介,实现对金融科技企业的底层监管。这要求加强金融消费者教育,培育良好的金融消费群体,特别是年轻群体、农村群体的金融知识普及,开展金融知识扫盲活动,提高风险意识,增强契约精神。三是金融科技企业的自我监管。企业最了解自身的生产经营状况。当前应加强对金融科技企业社会责任的舆论引导,增强金融科技企业的社会责任感,避免金融科技企业出现有损社会发展稳定的经营行为。
审慎监管。审慎监管要求在资本充足率、资产质量、流动性约束等方面根据企业所处生命周期制定一系列可量化的监管规则,实现对企业的全周期风险把关。我国目前需要针对金融科技的行业特点摸索出一套各项标准的量化规则,将审慎监管的金融稳定优势运用于金融科技企业。此外,可以结合金融科技企业自身的先进技术,例如大数据预警等模型,对传统的审慎监管体系进行创新完善。
5.2.2 我国金融科技监管体系构建中应注意的问题
提高监管部门对新兴技术的认识和监管制度的前瞻性。加强监管部门与金融科技企业、科研院所以及高校的交流合作,加强金融科技人才的培养和储备,增强对新兴技术的认识,着力做好对新兴技术的前瞻性判断,形成具有指引性、预判性的监管体系,让监管制度建设引领技术和商业模式健康发展。当前,国外的众多大型互联网巨头都与不少高校有着紧密的科研合作关系,通过产学研的结合,提升自身业务实力,如美国的斯坦福大学与Google、纽约大学与Facebook等。我国的一些金融科技企业也开始行动:2021年2月基于区块链技术的电子商务与金融技术服务商——未来金融科技集团与西安交通大学经济金融学院合作建立区块链金融研究所,未来金融科技将提供科研经费,西安交大提供相关科研人员,相关研究成果将由双方共享。未来监管部门同样可以通过产学研结合的方式,充分发挥各自优势,围绕智库建设、人才培养、合作研究等领域进行深度合作,唤醒金融科技企业上报的海量睡眠数据,合理利用其进行研究分析,实现金融监管理论与实践的更好结合。
加强对金融科技企业的数据搜集工作。监管部门应重视数据共享平台建设,通过对金融科技企业的全方位数据搜集,更好的掌控企业的发展动态。英国金融行为监管局实施了“数字监管报告”计划,这一计划借助了分布式账本技术,目的是实现监管部门更方便地抓取企业信息。美国证券交易委员会建立了综合审计追踪系统,要求所有交易所把金融科技企业的各方面交易数据都进行保留,从而构建美国整个金融市场的所有交易活动的信息中心库。类似的,我国也应加强对金融科技企业的数据搜集平台建设,实现金融科技企业数据的部门共享。
加强金融监管机构与反垄断机构的合作。建议在国务院金融委下设一个协调办公室,由它出面协调监管机构和反垄断机构的反垄断执法行动。该部门应重视市场中金融科技企业的数据垄断、误导用户和消费者等行为,及时将监管机构和反垄断机构的最新政策相互沟通,打破“监管孤岛”,并积极推动金融科技企业的反垄断立法工作。此外,反垄断监管部门应开设交流沟通窗口,积极与行业自律组织等监管主体进行沟通交流,并加强消费者建议的收集。
从历史角度看,金融与科技的“联姻”已经很久,至少可以追溯到1866年横跨大西洋通讯电缆使得金融市场完成了第一次的全球化。其后,技术进步驱动着金融体系、市场、机构等逐步完成了电子化、信息化和互联网化。金融和科技作为并列经济发展的第一推动力,二者的密切结合,促使形成科技、金融、产业部门三位一体的态势,释放出巨大的推动经济发展的能量。当然,金融科技核心技术能否促使金融行业健康发展,与监管模式息息相关,我国探索监管的创新模式需要和行业发展齐头并进。并且,金融科技作为未来的发展方向,新技术更新迭代的速度将越来越快,这也要求监管政策紧跟变革步伐,提供前瞻性的政策导向,在防范数字金融风险的同时,更好的促进金融科技向正确的方向有效发展。
注释
①数据来源:中国人民银行,作者整理。
②2021年12月4日,清华大学国家金融研究院院长朱民在第四届金融科技发展论坛“新发展格局下的数字金融与产业双向赋能”中,围绕《金融科技4.0的未来和挑战》为主题发表的演讲内容。其中,金融科技1.0时代是以ATM、POS机、银行的核心交易系统等为代表的IT时代,金融科技2.0时代是以移动支付、P2P网络借贷等为代表的互联网金融时代。
③数据来源:证监会网站,作者整理。
④数据来源:中国金融科技和数字普惠金融发展报告(2022)。
⑤数据来源:中国金融科技和数字普惠金融发展报告(2022)。
⑥ 数据来源:中国支付清算协会。
⑦数据来源: 作者根据公开资料整理。
⑧2020 年 8 月 23 日, 蚂蚁集团向上海交易所科创板递交上市 《招股说明书 (申报稿)》。
参考文献
巴曙松、白海峰,2016,金融科技的发展历程与核心技术应用场景探索,《清华金融评论》,第11期,99-103页。
白钦先、谭庆华,2006,论金融功能演进与金融发展,《金融研究》,第7期,41-51页。
毕马威咨询,2020,《金融科技脉搏》。
陈龙,2014,互联网不会改变金融的本质,《21世纪经济报道》,第11版。
杜宁、赵骏,2022,数字经济时代的监管科技,《中国金融》,第3期。
龚强、班铭媛、张一林,2021,区块链、企业数字化与供应链金融创新,《管理世界》,37(02),22-34+3页。
郭峰、王靖一、王芳、孔涛、张勋、程志云,2020,测度中国数字普惠金融发展:指数编制与空间特征,《经济学(季刊)》,19(04),1401-1418页。
国家金融与发展实验室,2022,《2021年度中国金融监管(2021年年度报告)》。
黄益平、黄卓,2018,中国的数字金融发展:现在与未来,《经济学(季刊)》,17(04),1489-1502页。
李苍舒、沈艳,2019,数字经济时代下新金融业态风险的识别、测度及防控,《管理世界》,35(12),53-69页。
李文红、蒋则沈,2017,金融科技(FinTech)发展与监管:一个监管者的视角,《金融监管研究》,第3期,1-13页。
刘春航、廖媛媛、王梦熊、王广龙、史佳乐、李育峰,2017,金融科技对金融稳定的影响及各国应关注的金融科技监管问题,《金融监管研究》,第9期,1-20页。
刘元春,2001,国有企业宏观效率论——理论及其验证,《中国社会科学》,第5期,69-81+206页。
皮天雷、刘垚森、吴鸿燕,2018,金融科技:内涵、逻辑与风险监管,《财经科学》,第9期,16-2页。
宋华、杨雨东、陶铮,2022,区块链在企业融资中的应用:文献综述与知识框架,《南开管理评论》,第1期,1-19页。
孙晋,2021,数字平台的反垄断监管,《中国社会科学》,第5期,101-127+206-207页。
王冠杰,2012,中国国有企业的政治功能:问题、挑战与应对,《经济研究参考》,第63期,37-40页。
向静林、欧阳璇宇、艾云,2022,金融治理波动的过程和机制——一个三层分析框架,《社会学研究》,第1期。
谢丹夏,杨朴园,李尧,熊鸿儒,2021双边市场排他性协议研究——基于非对称平台的反垄断经济学分析,工作论文。
杨东,2018,监管科技:金融科技的监管挑战与维度建构,《中国社会科学》,第5期,69-91+205-206页。
杨涛、贲圣林,2021,《中国金融科技运行报告(2021)》,社会科学文献出版社。
张晓朴,2014,互联网金融监管的原则:探索新金融监管范式,International Monetary Institute Working Papers(2010-2014年合辑),764-774。
赵鹞,2016,Fintech的特征、兴起、功能及风险研究,《金融监管研究》,第9期,57-70页。
肇启伟、付剑峰、刘洪江,2015,科技金融中的关键问题——中国科技金融2014年会综述,《管理世界》,第3期,164-167页。
中关村互联网金融研究院,2020,《中国金融科技和数字普惠金融发展报告(2020)》。
中国人民银行,2019,《金融科技发展规划(2019-2021年)》。
中国人民银行,2022,《金融科技发展规划(2022-2025年)》。
中国信息通信研究院,2021,《数据价值化与数据要素市场发展报告》。
中国信息通信研究院,2021,《中国金融科技生态白皮书(2021)》。
兹维·博迪、罗伯特·莫顿,2000,金融学(中译本),中国人民大学出版社。
Bai, C. E. and Tao, Z. G., 2000, Contract Mixing in Franchising as A Mechanism for Public‐Good Provision, Journal of Economics and Management Strategy, 9(1), 85-113.
Baile L., Shuai H., Michael P., Yuqian X., 2021, Frontiers in Service Science: Fintech Operations—An Overview of Recent Developments and Future Research Directions, Service Science 13(1), 19-35.
Boyd J. H., Smith B. D., 1992, Intermediation and the Equilibrium Allocation of Investment Capital: Implications for Economic Development, Annals of the New York Academy of Sciences, 30(3), 409-432.
Chen M. A., Wu Q., Yang B., 2019, How Valuable is Fintech Innovation?, Review of Financial Studies, 5, 5.
Cong L. W. , Xie, D., Zhang L., 2021, Knowledge Accumulation, Privacy, and Growth in a Data Economy, Management Science.
D'Acunto F., Prabhala N., Rossi A. G.,2019, The Promises and Pitfalls of Pobo-Advising, Review of Financial Studies, 32(5), 1983-2020.
Demertzis M., Merler S., Wolff G. B., 2018, Capital Markets Union and the Fintech Opportunity, Policy Contributions, 4(1), 157-165.
Financial Stability Board, 2016, Fintech: Describing the Landscape and a Framework for Analysis.
Fuster A., Plosser M., Schnabl P., 2019, The Role of Technology in Mortgage Lending, Review of Financial Studies.
Itay G., Wei J., Andrew K. G., 2019,To Fintech and Beyond, Review of Financial Studies, 32(5), 1647-1661.
Jillian G., Roni M., 2021, FinTechs and the Market for Financial Analysis, Journal of Financial and Quantitative Analysis, 56(6), 1877-1907.
John M. Griffin and Amin Shams, 2020, Is Bitcoin Really Untethered? Journal of Finance,75(4), 1913-1964.
Kempson H., Whyley C., 1999, Understanding and Combating Financial Exclusion, Insurance Trends, 21, 18-22.
Levine R., 1997, Financial Development and Economic Growth: View and Agenda, Journal of Economic Literature, 35, 688-726.
Merton R. C.,1995, A Functional Perspective of Financial Intermediation, Financial Management, 24, 23-41.
Mishkin, Frederic S., 1995, The Economics of Money, Banking and Financial Markets, Prentice Hall, 1, 227-243.
Rb A., Am B., Rs C., Nw C., 2022, Consumer-Lending Discrimination in the Fintech era, Journal of Financial Economics, 143(1), 30-56.
Scholes M., Benston G. J., Smith C. W., 1976, A Transactions Cost Approach to the Theory of Financial Intermediation, Journal of Finance, 31(2), 215-231.
Sokolov K., 2021, Ransomware Activity and Blockchain Congestion, Journal of Financial Economics, 141(2), 771-782 .
Zhu, C., 2019, Big Data as a Governance Mechanism, Review of Financial Studies, 32(5), 2021-2061.

